以下是醫療凈化工程(手術室、無菌病房、GMP車間等)從施工到檢測的全周期驗收標準指南,結合中國GB 50333-2013《醫院潔凈手術部建筑技術規范》、GMP附錄1及ISO 14644等標準,分階段詳解關鍵控制點:

必查項目:
風管密封性:漏風率≤1%(按GB 50243測試);
彩鋼板安裝:接縫處硅膠密封無空隙(用0.2mm塞尺檢測不入);
管道坡度:純化水管道≥1%,排水管無死水彎;
接地電阻:防靜電地面≤10?Ω(按GB 50591測試)。
關鍵指標:
| 項目 | 標準要求 | 檢測工具 |
|---|---|---|
| 墻面平整度 | ≤2mm/2m | 2m靠尺+塞尺 |
| 陰陽角弧度 | R≥50mm(防積塵) | 圓弧樣板尺 |
| 門窗氣密性 | 壓差100Pa時漏風量≤1.5m3/h | 氣密性測試儀 |
核心參數:
換氣次數:手術室≥24次/h(Ⅰ級手術室需≥36次/h);
壓差梯度:相鄰潔凈區≥5Pa,潔凈區與非潔凈區≥10Pa;
溫濕度控制:溫度22-25℃(±2℃),濕度45-60%(±5%)。
調試方法:
使用風速儀測量送風口風速(Ⅰ級手術室≥0.25m/s);
用壓差計檢測門縫、傳遞窗兩側壓差。
流型測試:
Ⅰ級手術室:單向流(層流),煙霧試驗顯示無渦流;
Ⅱ-Ⅲ級手術室:非單向流,但需保證主流區覆蓋手術臺。
必檢項目與標準:
| 檢測項目 | 標準值(以Ⅰ級手術室為例) | 檢測方法 |
|---|---|---|
| 懸浮粒子(≥0.5μm) | ≤3,520個/m3(動態) | ISO 14644-1 |
| 沉降菌 | ≤0.2 CFU/φ90皿·30min | GB/T 16294-2010 |
| 噪聲 | ≤52dB(A) | GB/T 50121-2005 |
| 照度 | ≥350lx(手術臺) | GB 50034-2013 |
采樣點布置:
手術臺、器械臺、墻面、地面各1點(每間至少4點);
使用接觸皿(55mm直徑)檢測表面微生物≤5 CFU/皿。
施工文件:材料合格證、隱蔽工程影像記錄、焊接工藝評定報告;
驗證文件:
DQ/IQ/OQ/PQ報告(含偏差分析);
HVAC系統風量平衡報告;
高效過濾器檢漏報告(PAO法,泄漏率≤0.01%)。
運維文件:潔凈室使用SOP、應急處理預案、人員培訓記錄。
高頻問題:
壓差不達標:檢查門密封條或補風量不足;
粒子超標:高效過濾器泄漏或人員操作污染;
微生物超標:消毒周期不合理或空調系統滋生細菌。
整改流程:
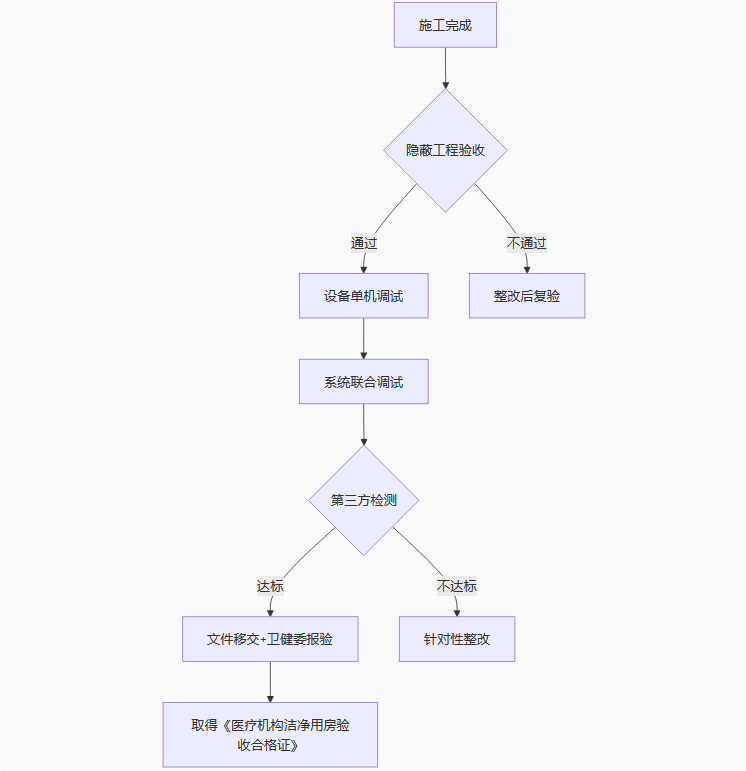
首次驗收不合格→24h內提交整改方案→7日內復檢→仍不合格則整體停工。
動態測試:醫療凈化工程需在模擬手術狀態(至少3人活動)下檢測;
年度復檢:按《醫院潔凈手術部運行管理規范》每年至少1次全面檢測;
電子存檔:所有檢測數據需保存至系統生命周期+5年(FDA 21 CFR Part 11要求)。
建議在施工合同中明確驗收不達標的責任歸屬(如施工方承擔第三方復檢費用)。若涉及歐盟CE認證,還需額外滿足EN ISO 13408-1無菌生產標準。